Iklan 300x250

39 activity diagram for atm

25 Sept 2021 — The first illustration of the Activity Diagram shows ATM System behavior towards the ATM users. It has the series or flow of works that is based ... Activity Diagram is an important behavioral diagram in the UML diagram to describe the dynamic aspects of the system. Activity Diagrams are often used in business process modeling for instance, to illustrate how ATM withdrawal actually works. Activity Diagrams can also describe the steps in a use case diagram as they are modeled sequential and concurrent.

Activity diagram is a fancy flow chart which shows the flow ofactivity of a process. e.g: ATM withdraw. Withdraw activity: Insert Card, Enter PIN, Check balance, withdraw money, get card. State chart shows the dynamic behavior of an object. Activity diagram shows the workflow behavior of an operation asset of actions.

Activity diagram for atm

Activity diagram for atm

This will be a long one so sit back and read on. My parents educated me about insurance companies as necessities for health, accidents, life, travel and the like. I knew that they are required in case something happens to you along the way to save you from further financial troubles. (again, I still need to do further research about this for a better understanding). So this is my story which happened last June 5 (it was a non-working day in our town) and I went to this huge mall in our town to... Daily compilation of important posts. **[[History](https://www.reddit.com/r/Superstonk/comments/n3rxeb/daily_ddsnewsdiscussions_compilation_history/)]** Previous Close: **$176.91** ### Superstonk Pinned 📌 1. [Weekend Update 2021-10-03 -- Rule 9: POSITIONS has been updated 😏 and other news](https://www.reddit.com/r/Superstonk/comments/q0pwra/weekend_update_20211003_rule_9_positions_has_been/) 1. [$GME Daily Discussion Thread](https://www.reddit.com/r/Superstonk/comments/q111ab/gme_daily_dis... Use Case Diagram for Bank ATM System. Automated Teller Machine (ATM) also known as ABM (Automated Banking Machine) is a banking system. This baking system allows customers or users to have access to financial transactions. These transactions can be done in public space without any need for a clerk, cashier, or bank teller.

Activity diagram for atm. 10+ Activity Diagram For Atm Cash Withdrawal. Use pdf export for high quality prints and svg export for large sharp images or. Withdrawal transaction a withdrawal transaction asks the customer to choose a type of account to withdraw from (the dispensing of cash is also recorded in the atm's log.) a withdrawal transaction can be cancelled by the ... Free Online Activity Diagram Tool for drawing professional and beautiful UML Activity Diagram fast. Try the web based free Activity Diagram tool. No Ad, no limited number of shape and diagram. Download scientific diagram | Activity Diagram of ATM-Bank login system from publication: Test Case Generation Based on State and Activity Models. | We propose a novel testing technique for object ... Hi, I'm Neha Jella founder of Motivate Peeps. This is my channel about Motivational, Soft Skills, and Personality Development related content that you can us...

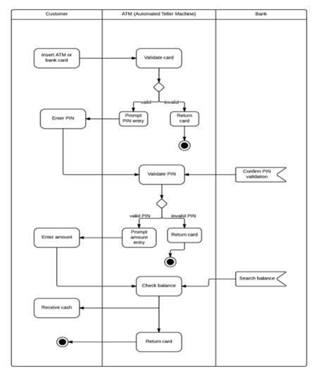
a aa aaa aaron ab abandoned abc aberdeen abilities ability able aboriginal abortion about above abraham abroad abs absence absent absolute absolutely absorption abstract abstracts abu abuse ac academic academics academy acc accent accept acceptable acceptance accepted accepting accepts access accessed accessibility accessible accessing accessories accessory accident accidents accommodate accommodation accommodations accompanied accompanying accomplish accomplished accordance according accordingl... In particular, the interaction of bank customers with an automated teller machine (ATM) can be represented in a Use Case diagram. Before the software code for ... The various components used in the diagram and the standard notations are explained below. Activity Diagram Notations - Initial State - The starting state before an activity takes place is depicted using the initial state. Figure - notation for initial state or start state A process can have only one initial state unless we are depicting nested activities. Here is an activity diagram example for ATM. Withdraw money from an ATM Account - The three involved classes (people, etc.) of the activity are Customer, ATM, and Bank. represented swimlanes that determine which object is responsible for which activity.The process begins at the black start circle at the top and ends at the concentric white/black stop circles at the bottom.

Here a free ATM Withdrawal UML activity diagram template is provided for download. If you need to structure the ATM withdrawal system quickly, modifying this UML example is a nice choice. It's available in both PDF and editable EDDX formats. Yes, the Christian/Childfree/Liberal space on the Venn Diagram of over-30 dating doesn't exactly yield a large dating pool, so here I am! What am I looking for? Someone with enough common interests and chemistry that would (ideally) develop into a best friendship, eventually leading to a romantic relationship. You can't rush those things though, so I'm willing to take my time and let it happen, if it happens. For some context, I'm an American stationed here in Germany and will be here for a fe... Class Diagram provides a static view of the application, and its mapping ability with object-oriented language makes it ready to be used in construction. Unlike the sequence diagram, activity diagram, etc., the class diagram is the most popular UML diagram. Below is the purpose of a Class diagram. a aa aaa aaron ab abandoned abc aberdeen abilities ability able aboriginal abortion about above abraham abroad abs absence absent absolute absolutely absorption abstract abstracts abu abuse ac academic academics academy acc accent accept acceptable acceptance accepted accepting accepts access accessed accessibility accessible accessing accessories accessory accident accidents accommodate accommodation accommodations accompanied accompanying accomplish accomplished accordance according accordingl...

Minimal analysis welcome! You're very welcome to judge me with stereotypes. Have been in typology for 3+ years, and never quite related to any type's general image. • Describe your upbringing. Did it have any kind of religious or structured influence? How did you respond to it? Not too bad, I had the freedom to develop as I did. I got into decent schools though I lament not doing better. For the most part I was a loner and socially insecure, compensated by valuing independence and projecting c...

a aa aaa aaron ab abandoned abc aberdeen abilities ability able aboriginal abortion about above abraham abroad abs absence absent absolute absolutely absorption abstract abstracts abu abuse ac academic academics academy acc accent accept acceptable acceptance accepted accepting accepts access accessed accessibility accessible accessing accessories accessory accident accidents accommodate accommodation accommodations accompanied accompanying accomplish accomplished accordance according accordin...

Throwaway account, since, with everything I'm about to write, not only it would be easy to find some of my personal info, it would be a lot easy to identify the company, and that is something I would like to avoid. Some stuff I won't get much into it, also do to security reasons in case someone someday knows which company I'm ranting about. Heck, if some of the people I know read this post, they would be almost certain who I am. Good for me that none of my peers is into reading, let alone reddi...

All messages to the bank and responses back are recorded in the ATM's log. [ Interaction Diagram ] Withdrawal Transaction Use Case. A withdrawal transaction asks the customer to choose a type of account to withdraw from (e.g. checking) from a menu of possible accounts, and to choose a dollar amount from a menu of possible amounts. ...

Activity diagram of ATM machine. Edit, customize and export for your projects. #Template #Canvas #Diagram #Creately #ATM #ATMSystem #Activity #ActivityDiagram #Bank #BanySystem. Find this Pin and more on Activity Diagram Examples by Creately.

ATM. Visual Paradigm Online (VP Online), an online Activity Diagram drawing editor that supports Activity Diagram and other diagram types such as ERD, Organization Chart and more. With the intuitive Activity Diagram editor you can draw Activity Diagram in seconds. Edit this Template.

Keywords: ATM machine, Use Case Diagrams, Sequence Diagrams, Activity Diagrams, Object Oriented Concepts. —————————— —————————— 1. INTRODUCTION ATM is a part of our life activity, which helps us in day transactions and business. An automated teller machine (ATM) is a computerized telecommunications ...

ATM Activity Diagram with Swimlanes. Try Visual Paradigm Online (VP Online). It is an online drawing software with support to Activity Diagram and other diagrams such as BPD, ERD UML, flowchart and organization chart. You can easily draw Activity Diagram through the simple, intuitive UML editor.

An activity diagram visually presents a series of actions or flow of control in a system similar to a flowchart or a data flow diagram. Activity diagrams are often used in business process modeling. They can also describe the steps in a use case diagram . Activities modeled can be sequential and concurrent.

This top post will update as I update it. Feel free to use this thread to talk about FCIII and ask questions. Active participants from MicroVision: Sumit Sharma and Steve Holt. Passive participants from MicroVision: David Westgor and David Allen Active FC II participants from the retail shareholders: SigPowr, ky_investor, gaporter, hotairbafoon, mvis_thma, and geo_rule. New FC III participants from the retailers: QQpenn (Reddit id) and WWTech (Stocktwits id), and a participant described as one...

11+ State Diagram For Atm Machine. Now let us see the state transition diagram of automated teller machine (atm) system. It is also called a statechart or state transition. The various classes involved in the system are: Diagram, activity diagram, sequence diagram, collaboration diagram, component diagram use case modeling for atm systems in an ...

For Data: Class diagram. Class Diagram:- Class diagrams describe the static structure of a system, or how it is structured rather than how it behaves.7 pages

Activity Diagram for ATM Fund Transfer Sequence Diagram. Here is the sequence diagram for balance inquiry transaction: Sequence Diagram for ATM Code. Here is the skeleton code for the classes defined above: Enums and Constants: Here are the required enums, data types, and constants:

Many have been been talking about STO's, TZero, Digital Dividends, various forms of digital assets and how to help the squeeze recently. There has been much debate, and questionable new players. In this write-up my intent is to bring apes up to speed on what is known and what is suspected. I'll try to separate fact from conjecture and, as always, do your own DD. The best antidote to FUD is education, not blind trust (side note - please hear how different that approach is than someone saying joi...

Example of Activity Diagram for ATM Authorization Enter card Read card Enter PIN Request PIN [No] Verify PIN valid? [Yes] Select other service 42. Swimlane - partition an activity diagram so that parts in the swimlane relevant to that activities in the partition - helpful in investigating responsibilities for interactions and associations ...

The online UML tools provided by VP Online lets you create professional Activity Diagrams in a snap. Construct your diagram easily with drag and drop, format shapes with different colors and fonts, keep your design in a cloud workspace and work collaboratively with your team.

16 Mar 2021 — Activity Diagram is an important behavioral diagram in the UML diagram to describe the dynamic aspects of the system. Activity Diagrams are ...

This activity diagram shows the process of logging into a website, from entering a username and password to successfully logging in to the system. It uses different container shapes for activities, decisions, and notes. Lucidchart is the ideal tool for creating any kind of UML flowchart, whether it's an activity diagram, a use case diagram ...

[List acquired here.](https://github.com/first20hours/google-10000-english) a aa aaa aaron ab abandoned abc aberdeen abilities ability able aboriginal abortion about above abraham abroad abs absence absent absolute absolutely absorption abstract abstracts abu abuse ac academic academics academy acc accent accept acceptable acceptance accepted accepting accepts access accessed accessibility accessible accessing accessories accessory accident accidents accommodate accommodation accommodations acc...

a aa aaa aaron ab abandoned abc aberdeen abilities ability able aboriginal abortion about above abraham abroad abs absence absent absolute absolutely absorption abstract abstracts abu abuse ac academic academics academy acc accent accept acceptable acceptance accepted accepting accepts access accessed accessibility accessible accessing accessories accessory accident accidents accommodate accommodation accommodations accompanied accompanying accomplish accomplished accordance according accordi...

Yes, the Christian/Childfree/Liberal space on the Venn Diagram of over-30 dating doesn't exactly yield a large dating pool, so here I am! What am I looking for? Someone with enough common interests and chemistry that would (ideally) develop into a best friendship, eventually leading to a romantic relationship. You can't rush those things though, so I'm willing to take my time and let it happen, if it happens. For some context, I'm an American stationed here in Germany and will be here for a fe...

Jul 29, 2021 · Activity Diagram Template for an ATM. A simple activity diagram example for cash withdrawal workflow from an ATM. The familiarity with the scenario makes it a good starting point to learn about activity diagrams. Just click on the image to modify it online using Creately UML tools.

*Catch the full episode:https://www.wealthformula.com/podcast/233-tom-wheelwright-change-your-tax-by-changing-your-facts/* **Tom:** I'm gonna start really basic here and really simple. So the first thing you have to know is that only business and rental income can ever be passive. Investment income we basically have four you think about it we have four types of income. First of all you have earned income, that's your regular business if your schedule C that's subject to social security taxes, t...

Atm project. 1. SYSTEM ANALYSIS AND DESIGN (II) - ISM 326 ATM Project Student Name : Khalid Salmeen Omar University ID :433825266 Section: 17766 Teacher Name :Dr.Asharul Isalm. 2. 2 PROJECT ABSTRACT The ATM System is the project which is used to access their bank accounts in order to make cash withdrawals. Whenever the user need to make cash ...

Download scientific diagram | Activity diagram for withdrawing money from ATM from publication: Generation of Test Scenarios Using Activity Diagram | Testing of software is a time-consuming ...

Activity diagram for ATM(Automated Teller Machine) System | CS1403-CASE Tools Lab. Related Searches: UML diagrams, Activity ...

a aa aaa aaron ab abandoned abc aberdeen abilities ability able aboriginal abortion about above abraham abroad abs absence absent absolute absolutely absorption abstract abstracts abu abuse ac academic academics academy acc accent accept acceptable acceptance accepted accepting accepts access accessed accessibility accessible accessing accessories accessory accident accidents accommodate accommodation accommodations accompanied accompanying accomplish accomplished accordance according accordingl...

This example of bank ATM UML activity diagram was created on the base of UML use case diagram of automated teller machine from the course "Thinking in Java, 2nd edition, Revision 9" by Bruce Eckel published on the website of the Computer Science and Electrical Engineering Department of the University of Maryland, Baltimore (UMBC).

Use Creately’s easy online diagram editor to edit this diagram, collaborate with others and export results to multiple image formats. You can edit this template and create your own diagram. Creately diagrams can be exported and added to Word, PPT (powerpoint), Excel, Visio or any other document.

Activity diagram for atm. Bank atm uml use case diagram examples. The whole process begins at the black start circle at the top and ends at the concentric whiteblack stop circles at the bottom. They are similar to state transition diagrams and use similar conventions but activity diagrams describe the behaviorstates of a class in response to ...

###Here is a compilation of the top 80 real life cheat codes written by reddit community. --- **PLEASE NOTE THAT THE FOLLOWING LIST IS COMPLETELY BASED OF THE COMMENTS ON REDDIT, COMMENTS (INCLUDING ADDITIONAL EDITS TO THEM) HAVE BEEN COPIED AND PASTED VERBATIM (INCLUDING "EDITS"). PLEASE LOOK AT THE COMMENTS OF THIS POST FOR ADDITIONAL INFORMATION REGARDING THESE TIPS AND REALISE THAT THEY MAY NOT BE ACCURATE, HAVE NEGATIVE CONSEQUENCES, OR ARE COMPLETELY RIDICULOUS.** --- [The or...

A use case diagram is a dynamic or behavior diagram in UML. Use case diagrams model the functionality of a system using actors and use cases. Use cases are a set of actions, services, and functions that the system needs to perform.

a aa aaa aaron ab abandoned abc aberdeen abilities ability able aboriginal abortion about above abraham abroad abs absence absent absolute absolutely absorption abstract abstracts abu abuse ac academic academics academy acc accent accept acceptable acceptance accepted accepting accepts access accessed accessibility accessible accessing accessories accessory accident accidents accommodate accommodation accommodations accompanied accompanying accomplish accomplished accordance according accordingl...

Here, is an example of the state diagram for the session of ATM. Activity Diagram:-Activity diagrams describe the activities of a class. They are similar to state transition diagrams and use similar conventions, but activity diagrams describe the behavior/states of a class in response to internal processing rather than external events.

Use Creately's easy online diagram editor to edit this diagram, collaborate with others and export results to multiple image formats. You can edit this template and create your own diagram. Creately diagrams can be exported and added to Word, PPT (powerpoint), Excel, Visio or any other document.

Deployment Diagram ATM Machine :-. Hope the above Diagrams are of use to you. The ATM Machine UML Diagrams are mostly asked in exams for UML subject. This isnt the whole UML project of ATM but this are the major Diagrams which frequently occur in University Papers. Keep Following this Blog for more Diagrams, Programs and Notes for MCA and IT.

Bank ATM UML Use Case Diagram Examples. An automated teller machine (ATM) or the automatic banking machine (ABM) is a banking subsystem () that provides bank customers with access to financial transactions in a public space without the need for a cashier, clerk, or bank teller.Customer () uses bank ATM to Check Balances of his/her bank accounts, Deposit Funds, Withdraw Cash and/or Transfer ...

Activity Diagram Template for ATM Machine - The diagram describes the action flow of ATM machine. Click on the diagram to edit online and download as image files. #ATM #activity #ActivityDiagram #System #ATMsystem #diagram #template. Find this Pin and more on Activity Diagram Examples by Creately.

An automated teller machine (ATM) is an electronic telecommunications instrument that provides the clients of a financial institution with access to financial transactions in a public space without the need for a cashier or bank teller. ... Customer authentication: Following is the activity diagram for a customer authenticating themselves to ...

0 Response to "39 activity diagram for atm"

Post a Comment

Iklan Atas Artikel

Iklan Tengah Artikel 1

Iklan Tengah Artikel 2

Iklan Bawah Artikel