Iklan 300x250

38 free energy generator circuit diagram

Free Energy Generator - Construction, Working & Applications The free energy generator circuit diagram is shown in the figure below. energy-generator Working of Magnetic Motor A normal generator requires a motion to be given by a prime mover to the conductors placed in the magnetic field. When this motion is given, an Emf gets induced in the armature conductors and further, it is used as electrical energy. How To Build A Rotoverter Generator - Free Energy Devices The circuit operates as follows: The charge capacitor "C" needs to be fully discharged before the motor is started, so the press-button switch is pressed to connect the 1K resistor across the capacitor to discharge it fully.

Fabulous Self Running Dc Motor Generator Diagram Bulb ... Free Magnetic Energy Generator Circuit Diagram Impremedia Net Square D Homeline 200 Amp Panel Wiring This is video i want to show you about 100 free energy self running machine generator using dc motor 2018 science new experiment.

Free energy generator circuit diagram

Free energy generator circuit diagram

Free Energy Generator : Advantages, Disadvantages and ... Now connect all capacitors to the printed circuit board using a circuit diagram. It is the process to make free energy using a capacitor. Once the process is completed next step is testing, in the testing process first, you have charged the capacitors between 6 to 8 volts and then test the LED or DC motor. Magnet Motor | Free Energy Generator build yourself 2022 The Magnet Motor - Free Energy Generator build yourself complete Package Edition 2022. NOW to Instant DOWNLOAD! ... Get now the complete package edition 2022 for the construction of a magnet motor including material lists, tool lists, circuit diagrams, drawings and step by step explanations. How to Generate Free Electricity Using a Flywheel ... In the diagram below we can see a simple flywheel with a motor set up: This can be seen as a manual electricity generator using a flywheel wherein the flywheel needs to be pushed occasionally for sustaining a consistent rotation over the attached motor.

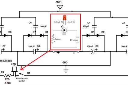
Free energy generator circuit diagram. Free energy battery charger : Free Energy Circuits - Pinterest Free energy battery charger - schematic. Find this Pin and more on Free Energies by Bob Distel. A free energy collector circuit helps to convert surrounding radio frequency waves to electric power and can provide 40 watts to 10 watts indefinitely. Nikola Tesla's Free Electricity Electronic Circuit A circuit diagram was created based on the Nikola Tesla's "Method of utilizing radiant energy" Figure 4 shows the construction of a circuit diagram using four diodes and a capacitor which is a bridge rectifier. For the demonstration purpose four diodes (RL 207) and one capacitor (200v-220 micro) and one insulated plate antenna have been used. Making a Self-Powered Generator - Homemade Circuit Projects The designs will be understood gradually as we run through the various circuit diagrams and explain how the generator works. The first basic circuit diagram can be witnessed below The battery designated as "A" energizes the circuit. A rotor "C", made up of 5 magnets is manually moved pushed such that one of the magnets moves close to the coils. Electronic circuits schematics diagram for free 0-30V Power supply circuit schematic. 1.25V - 25V adjustable regulator circuit. 12V fan on 230V circuit. 12V to 24V DC converter power supply circuit diagram. 24V to 220V 1000W DC AC sine wave inverter for photovoltaic solar system. 5V to 8V DC converter power supply circuit diagram. Inverter 12V to 220V.

PDF Practical Guide to Free-Energy Devices - NEEEEEXT Phemax self-powered motor/generator, Raymond Kromrey's No-drag Generator, Teruo Kawai's COP=3.18 motor, James Hardy's self-powered water-jet generator, the Mourier COP=10,000 motor/generator, the RotoVerter, power boosting through coil short circuiting, Raoul Hatem's free-energy rotor system, Lawrence Tseung's COP=3.3 Pulsed- Free Energy Generation--Circuits and Schematics : 20 ... Free Energy Generation--Circuits and Schematics : 20 Bedini-Bearden Years Paperback - January 1, 2006 by Tom Bearden (Author), John Bedini (Author) 22 ratings See all formats and editions Paperback $50.00 3 Used from $44.50 2 New from $41.00 Expanded New Edition! Wheel Gravity Generator - Free Energy Devices - Free ... 1,573 rpm 786.5 rpm Power supply is switched over / a.l. mains when motor reaches full speed input 750 W 10Kg Flywheel 3,146 rprn Load But what this diagram does not show, is that a couple of the drive belts are left with excessive slack. This causes a rapid series of jerks in the drive between the mains motor and the flywheel. Simplest Windmill Generator Circuit - Homemade Circuit ... A simple windmill generator circuit concept presented here can be built by any hobbyist for charging small batteries at home, completely free of cost and with negligible efforts. Bigger models of the same can be tried for achieving greater power outputs which may be used for powering small houses. Principle of Operation

Tesla Free Energy Air Circuit Design and Testing : 6 Steps ... Step 1: First, Follow the Schematic to Build the Free Energy Circuit First you need to build the "Tesla Free Energy Circuit". So find a breadboard and follow one of the diagrams above. The first diagram shows the basic circuit and the second shows the schematic for two wired in series. solid state free energy generator schematics diagram - YouTube This is the schematics diagram of my second solid state free energy device, so you can replicate this device more easily. The coils are made of copper instal... PDF "John Bedini'S Free Energy Generator" FREE ENERGY GENERATOR" carried out at AIKTC , New Panvel in ... circuit when an energized coil of wire is disconnected from its source of current. ... 3.Block Diagram 5-6 4.Working 9 4.1Working Principle 7-10 4.2 Optimizing Energy Recovery 11-12 4.3 Two Modes Of Running 13-18 ... Selfrunning Free Energy 5 KW Kapanadze 1 : Free Energy ... This circuit is under:, power supplies, Free Energy Circuits, Selfrunning Free Energy 5 KW Kapanadze 1 l55822 I found one circuit diagram, on one russian site, freeenergylt dot narod2 dot ru/Aidas. Question is, diagram contains something pulse generator, for this circuit diagram need PCGU1000 equipment, for R Rafał Wiecek 7 followers

Free Energy Generator Without Circuit Using Dc Motor - YouTube

Free Energy Generator Without Circuit Using Dc Motor - YouTube

Free Energy Generators : 11 Steps - Instructables Step 4: Energy Device #1 This is probably the most basic free energy generator you could make. I recommend this to beginners. For the capacitor, I recommend any capacitance from 100uf to as high as you can get it. WARNING, this is a bad generator to build since I don't think it can make more that 1 volt. Just follow the schematic to build it.

Overunity Free Energy Generator Circuit Diagram Beautiful 195 ...

Overunity Free Energy Generator Circuit Diagram Beautiful 195 ...

How to Make a Free Energy Generator at Home : 4 Steps ... Step 2: Parts Needed for This Free Energy Generator Parts needed Aluminium radiators Peltier module (12706) Candles 1£/20pieces Metalic pen holder .9vDC-dc boost converter Thermal compound All this stuff you will find in an Amazon kit

Applied Sciences | Free Full-Text | A Review of Flywheel ...

Applied Sciences | Free Full-Text | A Review of Flywheel ...

Fuelless Generator Circuit Diagrams A switch was Hendershot Fuel Less Generator. In the plans of the generator, the circuit diagram starts from one metal plate placed in the air (as high as possible) and the second one in the ground. The two metal plates are connected to the capacitors using a simple set of wires: each wire is connected to each side of the capacitor.

Free Energy Generator Stock Vector (Royalty Free) 1149292196

Free Energy Generator Stock Vector (Royalty Free) 1149292196

Free Energy From Thin Air! : 5 Steps (with Pictures ... Free Energy From Thin Air!: "Free energy from the air?, Yea, right!" Sardonic skepticism was my first reaction to this unusual concept, as well.Though, its not so far out there, in fact. Light can be converted to DC current with solar panels, electricity can be conve…

Index 46 - power supply circuit - Circuit Diagram - SeekIC.com

Index 46 - power supply circuit - Circuit Diagram - SeekIC.com

Free Energy Generation : Circuits & Schematics Included are circuit diagrams, oscilloscope traces, the works! And as a bonus, Free Energy Generation also contains the re-issue of John Bedini's classic 1984 bookBedini's Free Energy Generator, a how-to book about building a proven free energy generator, complete with circuit and parts list.

Free Energy Generation using Neodymium Magnets: An Off-Grid ...

Free Energy Generation using Neodymium Magnets: An Off-Grid ...

PDF Self Generator Free Energy Flywheel Free energy generator using flywheel is that it can generate energy without used of any extra equipment and this free energy generation is non-hazardous and environmental friendly. Can be use in various applications like electric fuel cars ,household, industrial and increase the efficiency of traditional electrical. ...

Free Energy 3-way generator - Page 2 - Speculations - Science ...

Free Energy 3-way generator - Page 2 - Speculations - Science ...

Tesla Free Energy Air Circuit Design and Testing | Tesla ... Tesla Free Energy Air Circuit Design and Testing: This video demonstrates a circuit design I found on YouTube called a Nikola Tesla Free Energy Air Circuit. That video showed a hand drawn circuit diagram that looked simple so I decided to build one. Actually, I ended up building a few. This instru…. ferenc6472. F. Ferenc Montvai-Lako. Tesla coil.

The Free Energy Generator

The Free Energy Generator

Generator Wiring Diagram and Electrical Schematics Generator Wiring Diagram and Electrical Schematics: A generator is a core component of many people's emergency preparedness plans. (Maybe you have a cool charcoal powered or a multi-fuel generator.) However many fail to think through how exactly they will power the items they want to run when the grid is down.

How To Build A Rotoverter Generator - Free Energy Devices

How To Build A Rotoverter Generator - Free Energy Devices

How to Get Free Energy from Alternator and Battery ... Currently on this basic system I will show you it uses about 9 to 12 volts to run the system which is due to the state of the start battery or the run side of the circuit. The output side will be typically about 1- 1/2 to 2 volts higher.

site:self.energytao - Reddit post and comment search - SocialGrep

site:self.energytao - Reddit post and comment search - SocialGrep

Free Energy Generator Circuit - The N-Machine - Homemade ... The above diagram provides us with a reasonably clear picture of the proposed free energy generator which can be easily replicated using our own imagination and improvements. The following diagram drawn by me shows a tweaked design of the N machine, which can be further improved by the user through the process of experimentation. Practical Design

Pulse Generator - an overview | ScienceDirect Topics

Pulse Generator - an overview | ScienceDirect Topics

Free Energy - Electronics Projects Circuits How to make money from nothing (free energy) All you have to do in order to make money from nothing is: to build huge hydroelectric dams that produce electricity from the energy of falling water and running water build solar farms that collect the Sun power harvest the wind energy using wind turbines use nuclear fission to generate electricity

LMG1210EVM-012: Does this evaluation board already contains a ...

LMG1210EVM-012: Does this evaluation board already contains a ...

How to Generate Free Electricity Using a Flywheel ... In the diagram below we can see a simple flywheel with a motor set up: This can be seen as a manual electricity generator using a flywheel wherein the flywheel needs to be pushed occasionally for sustaining a consistent rotation over the attached motor.

BEDINI'S FREE ENERGY GENERATOR.pdf | Electric Generator ...

BEDINI'S FREE ENERGY GENERATOR.pdf | Electric Generator ...

Magnet Motor | Free Energy Generator build yourself 2022 The Magnet Motor - Free Energy Generator build yourself complete Package Edition 2022. NOW to Instant DOWNLOAD! ... Get now the complete package edition 2022 for the construction of a magnet motor including material lists, tool lists, circuit diagrams, drawings and step by step explanations.

Electrical schematic of the multisource and battery-free ...

Electrical schematic of the multisource and battery-free ...

Free Energy Generator : Advantages, Disadvantages and ... Now connect all capacitors to the printed circuit board using a circuit diagram. It is the process to make free energy using a capacitor. Once the process is completed next step is testing, in the testing process first, you have charged the capacitors between 6 to 8 volts and then test the LED or DC motor.

What Is Free Energy Generator? | Flywheel Working ...

What Is Free Energy Generator? | Flywheel Working ...

How to Make a Free Energy Generator at Home : 4 Steps (with ...

How to Make a Free Energy Generator at Home : 4 Steps (with ...

Free Energy Plans

Free Energy Plans

Free Energy Generator Flywheel Basic.....H95Tv

Free Energy Generator Flywheel Basic.....H95Tv

How to Raju on Twitter:

How to Raju on Twitter: "How to Make Homemade Free Energy ...

Perpetuum mobile -

Perpetuum mobile - "free" energy generator from a candle :)

Stepper Motor Generator Circuit Diagram

Stepper Motor Generator Circuit Diagram

Free Energy Circuits

Free Energy Circuits

Chapter 19: Building A Self-Powered Generator

Chapter 19: Building A Self-Powered Generator

Deliving's Posts

Deliving's Posts

China Morocco 728kw/910kVA Diesel Generator Set Free Energy ...

China Morocco 728kw/910kVA Diesel Generator Set Free Energy ...

Nikola Tesla's Free Electricity Electronic Circuit

Nikola Tesla's Free Electricity Electronic Circuit

Electric Field Transformer

Electric Field Transformer

How to Generate Free Electricity Using a Flywheel - Homemade ...

How to Generate Free Electricity Using a Flywheel - Homemade ...

Tesla Free Energy Air Circuit Design and Testing : 6 Steps ...

Tesla Free Energy Air Circuit Design and Testing : 6 Steps ...

Steam Generator Gas Turbine Dandang Honda Energy Conversion ...

Steam Generator Gas Turbine Dandang Honda Energy Conversion ...

Tom Bearden – Motionless Electric Generator – Nikola TESLA 3 ...

Tom Bearden – Motionless Electric Generator – Nikola TESLA 3 ...

Http Overunity.com Index.php Topic 2535.0.html - Free Energy ...

Http Overunity.com Index.php Topic 2535.0.html - Free Energy ...

Just another free energy circuit ❤️ : r/ElectroBOOM

Just another free energy circuit ❤️ : r/ElectroBOOM

LAST CENTURY

LAST CENTURY

Open Access proceedings Journal of Physics: Conference series

Open Access proceedings Journal of Physics: Conference series

Tesla Generator: a Free Energy Device Explained

Tesla Generator: a Free Energy Device Explained

Self runner Generator : Free Energy Circuits | Free energy ...

Self runner Generator : Free Energy Circuits | Free energy ...

Wheel Gravity Generator - Free Energy Devices - Free Energy ...

Wheel Gravity Generator - Free Energy Devices - Free Energy ...

0 Response to "38 free energy generator circuit diagram"

Post a Comment

Iklan Atas Artikel

Iklan Tengah Artikel 1

Iklan Tengah Artikel 2

Iklan Bawah Artikel